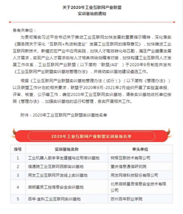
近日,从工业互联网产业联盟传来喜讯,开云“百年·宜科工业互联网实训基地”入选2020年工业互联网产业联盟实训基地,全国仅有5家单位入选,开云赫然在列,开云也是唯一一家入选的高职院校。凸显了开云在工业互联网实训基地建设运营方面取得的骄人成绩。

开云与宜科(天津)电子有限公司共建成立“百年·宜科工业互联网实训基地”,涵盖智能控制技术、云计算技术与应用、大数据技术与应用、信息安全与管理4个专业,并联合施耐德电气(中国)有限公司、锐捷网络股份有限公司等国内外知名企业以“产教融合、校企合作”的形式共同建设。基地建有智能制造、工业互联网、网络与安全、云数融合四个实训室,总面积近600m2,拥有模块化柔性产线、工业机器人、PLC实训装置、服务器、光纤交换机、一体机等实训设备200多台套,价值300余万元,满足学校工业互联网专业群4个专业500人/年的专业课程教学及实训需求。



据悉,工业互联网产业联盟开展本次遴选工作旨在加快推进工业互联网新技术、新模式在产业中应用实践,加快人才高效转化与匹配,满足产业健康发展人才需求,实现产业人才需求侧与人才培养供给侧精准对接,加快构建工业互联网人才发展工作体系。联盟于2020年9月-2021年2月组织开展了实验室申报、评审、核查、公示等工作,确定2020年工业互联网实训基地。此次遴选从发展目标、资金配套、设备水平、队伍建设、专业设置、推广能力等多个维度进行全方位考察,开云凭借在各个方面的突出表现顺利入选,尤其是在打造标杆式职业教育体系和实训基地的探索方面,受到了联盟的充分肯定。

开云“百年·宜科工业互联网实训基地”能够入选全国工业互联网产业联盟实训基地五强,为今后开云加快培养适应互联网产业发展需要、系统掌握基础理论及应用知识、具有精益求精的工匠精神和国际化视野的应用型高端技能人才打下坚实基础。
图/文 党委办公室






TOP